
Add

BinaryTree bt = new BinaryTree();
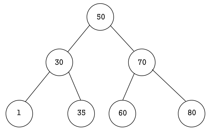
Node root = bt.AddChild(bt.Root, 50); // Binary Search Tree(이진 탐색 트리)
bt.AddChild(root, 30);
bt.AddChild(root, 1);
bt.AddChild(root, 35);
bt.AddChild(root, 70);
bt.AddChild(root, 60);
bt.AddChild(root, 80);
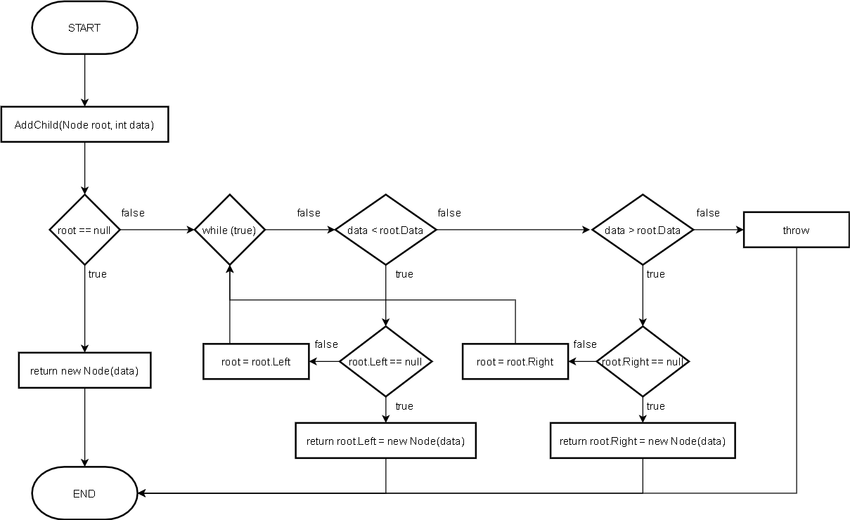
public Node AddChild(Node root, int data) // Binary Search Tree 이진 탐색 트리
{
if (root == null)
return new Node(data);
while (true)
{
if (data < root.Data)
{
if (root.Left == null)
return root.Left = new Node(data);
else
root = root.Left;
}
else if (data > root.Data)
{
if (root.Right == null)
return root.Right = new Node(data);
else
root = root.Right;
}
else
throw new InvalidOperationException("중복값이 존재합니다.");
}
}
Search

Console.WriteLine(bt.Search(root, 35));
Console.WriteLine(bt.Search(root, 60));
Console.WriteLine(bt.Search(root, 100));
public bool Search(Node root, int data)
{
while(true)
{
if (root == null)
{
return false;
}
else if (data == root.Data)
{
return true;
}
else if (data < root.Data)
{
root = root.Left;
}
else if (data > root.Data)
{
root = root.Right;
}
else throw new InvalidOperationException();
}
}

Remove 문제없이 작동하지만 코드를 더 간결화 해야함





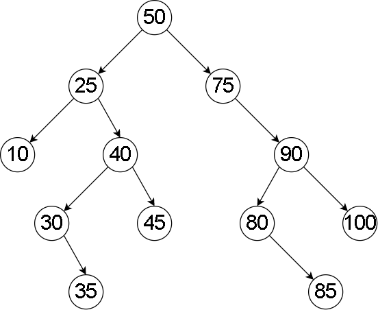
BinaryTree bt = new BinaryTree();
Node root = bt.AddChild(bt.Root, 50);
// 왼쪽
bt.AddChild(root, 25);
bt.AddChild(root, 10);
bt.AddChild(root, 40);
bt.AddChild(root, 45);
bt.AddChild(root, 30);
bt.AddChild(root, 35);
// 오른쪽
bt.AddChild(root, 75);
bt.AddChild(root, 90);
bt.AddChild(root, 100);
bt.AddChild(root, 80);
bt.AddChild(root, 85);
bt.LevelOrder(root);
root = bt.Delete(root, 50);
bt.LevelOrder(root);
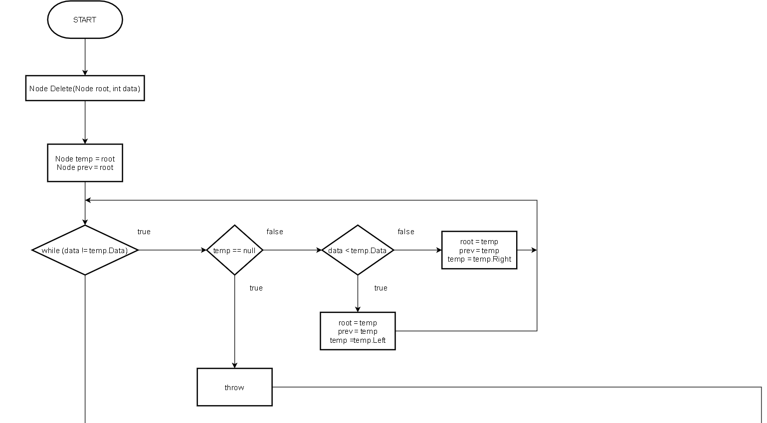
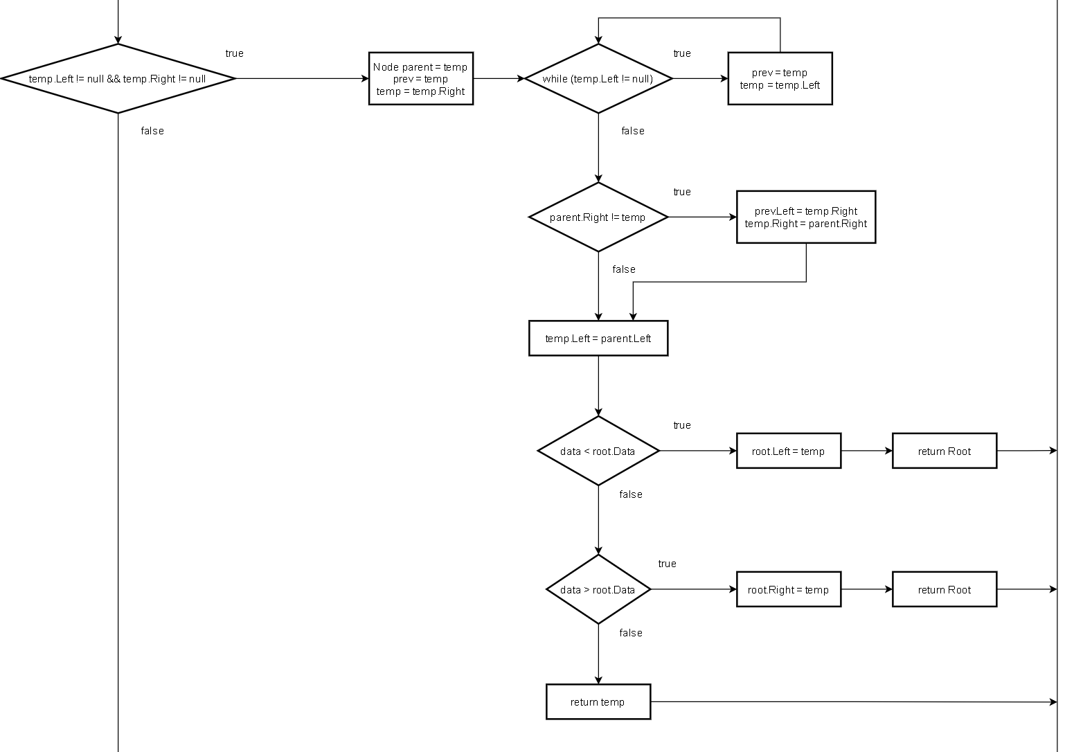
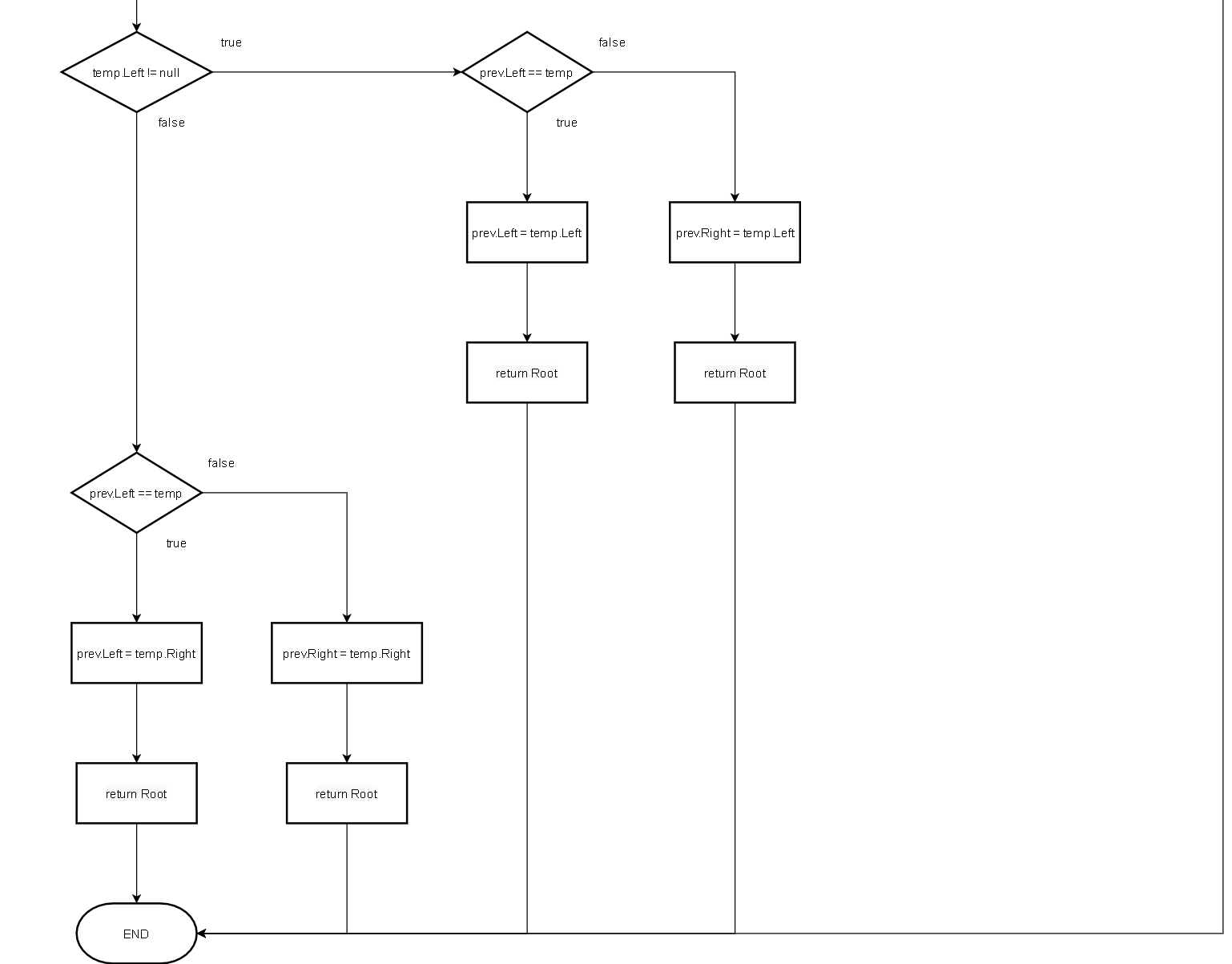
public Node Delete(Node root, int data)
{
Node temp = root;
Node prev = root;
while (data != temp.Data)
{
if (temp == null)
{
throw new InvalidOperationException();
}
else if (data < temp.Data)
{
root = temp;
prev = temp;
temp = temp.Left;
}
else
{
root = temp;
prev = temp;
temp = temp.Right;
}
}
if (temp.Left == null && temp.Right == null) // 왼쪽 오른쪽 둘 다 비어있으면
{
Console.WriteLine("Delete: {0}", temp.Data);
if (prev.Left == temp)
{
prev.Left = null;
return Root;
}
else
{
prev.Right = null;
return Root;
}
}
else if (temp.Left != null && temp.Right != null) // 왼쪽 오른쪽 둘 다 값이 있으면
{
Node parent = temp;
prev = temp;
temp = temp.Right;
while (temp.Left != null)
{
prev = temp;
temp = temp.Left;
}
if (parent.Right != temp) // 바로 위 while문이 한번이라도 실행됐으면
{
prev.Left = temp.Right;
temp.Right = parent.Right;
}
temp.Left = parent.Left;
if (data < root.Data) // data가 root node보다 작으면
{
root.Left = temp;
return Root;
}
else if (data > root.Data) // data가 root node보다 크면
{
root.Right = temp;
return Root;
}
else // root node
{
return temp;
}
}
else // 왼쪽 오른쪽 둘중에 하나에만 값이 있으면
{
if (temp.Left != null) // 값이 왼쪽에만 있으면
{
Console.WriteLine("Delete: {0}", temp.Data);
if (prev.Left == temp)
{
prev.Left = temp.Left;
return Root;
}
else
{
prev.Right = temp.Left;
return Root;
}
}
else // 값이 오른쪽에만 있으면
{
Console.WriteLine("Delete: {0}", temp.Data);
if (prev.Left == temp)
{
prev.Left = temp.Right;
return Root;
}
else
{
prev.Right = temp.Right;
return Root;
}
}
}
}

'C# > 수업 내용' 카테고리의 다른 글
| [C#] Graph DFS (0) | 2021.10.04 |
|---|---|
| [C#] 이진 트리 post-order(후위 순회) (0) | 2021.09.30 |
| [C#] 이진 트리 in-order(중위 순회) (0) | 2021.09.30 |
| [C#] 이진 트리 pre-order(전위 순회) (0) | 2021.09.30 |
| [C#] 배열 Binary Tree (0) | 2021.09.29 |