나무구조, 계층적 자료구조




public App()
{
BinaryTree bt = new BinaryTree();
Node root = bt.AddChild(bt.Root, "A");
bt.AddChild(root, "B");
bt.AddChild(root, "C");
bt.AddChild(root, "D");
}
class BinaryTree
{
public class Node
{
public string Data { get; private set; }
public Node Left { get; set; }
public Node Right { get; set; }
public Node(string data)
{
this.Data = data;
}
}
public Node Root { get; private set; }
public BinaryTree()
{
}
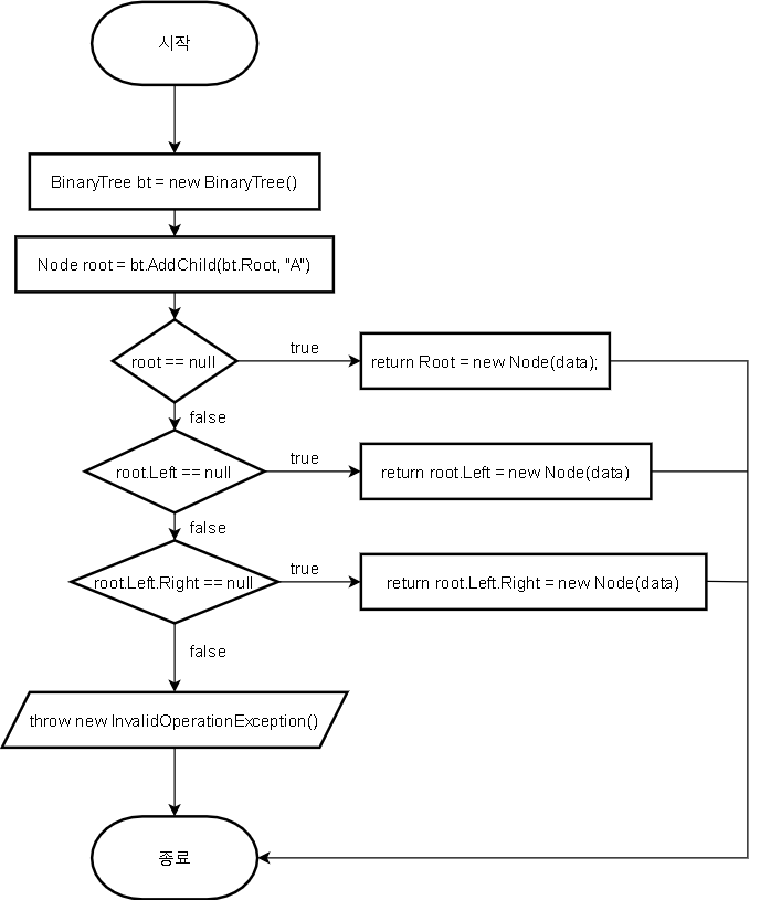
public Node AddChild(Node root, string data)
{
if (root == null)
{
Console.WriteLine("Root Node: {0}", data);
return Root = new Node(data);
}
else if (root.Left == null)
{
Console.WriteLine("{0} Child Node: {1}", root.Data, data);
return root.Left = new Node(data);
}
else if (root.Left.Right == null)
{
Console.WriteLine("{0} Sibling Node: {1}", root.Left.Data, data);
return root.Left.Right = new Node(data);
}
else
{
throw new InvalidOperationException();
}
}
}



class App
{
public App()
{
Tree bt = new Tree();
Node root = bt.AddChild(bt.Root, "A");
bt.AddChild(root, "B");
bt.AddChild(root, "C");
bt.AddChild(root, "D");
Console.WriteLine("bt.Root.Next.Count: {0}", bt.Root.Next.Count);
Console.WriteLine("root.Next.Count: {0}", root.Next.Count);
bt.AddChild(root, "E");
bt.AddChild(root, "F");
bt.AddChild(root, "G");
bt.AddChild(root, "H");
bt.AddChild(root, "I");
Console.WriteLine("bt.Root.Next[2].Next.Count: {0}", bt.Root.Next[2].Next.Count);
Console.WriteLine("root.Next[2].Next.Count: {0}", root.Next[2].Next.Count);
}
}
class Tree
{
public class Node
{
public string Data { get; private set; }
public List<Node> Next = new List<Node>();
public Node(string data)
{
Data = data;
}
}
public Node Root { get; private set; }
public Tree()
{
}
public Node AddChild(Node root, string data)
{
if (root == null)
{
return Root = new Node(data);
}
else
{
if (root.Next.Count >= 3)
{
root.Next[2].Next.Add(new Node(data));
return root;
}
else
{
root.Next.Add(new Node(data));
return root;
}
}
}
}

'C# > 수업 내용' 카테고리의 다른 글
| [C#] 이진 트리 level order traversal (0) | 2021.09.27 |
|---|---|
| [C#] 일반 트리 level order traversal (0) | 2021.09.26 |
| [C#] Queue 복습 (0) | 2021.09.24 |
| [C#] Queue (0) | 2021.09.23 |
| [C#] Stack 복습 (0) | 2021.09.23 |