
class Node
{
public int data;
public Node next;
public Node(int data)
{
this.data = data;
}
}
Node node = new Node(5);
Node head = node;

Node head = new Node(5);

Node head = new Node(5);
head = null;

Node head = new Node(5);
head = new Node(6);

Node head = new Node(5);
head.next = new Node(6);

Node head = new Node(5);
head.next = new Node(6);
head.next.next = new Node(7);
Flowchart (순서도)



class App
{
Node head;
public App()
{
AddNode(new Node(5));
AddNode(new Node(6));
AddNode(new Node(7));
AddNode(new Node(8));
if (head != null)
{
head.GetCount(1);
}
}
void AddNode(Node node)
{
if (head == null)
{
head = node;
}
else
{
head.Next(node);
}
}
}
class Node
{
public int data;
public Node next;
public Node(int data)
{
this.data = data;
}
public void Next(Node node)
{
if (this.next == null)
{
this.next = node;
}
else
{
this.next.Next(node);
}
}
public void GetCount(int number)
{
Console.WriteLine("data: {0}", this.data);
if (this.next != null)
{
number++;
this.next.GetCount(number);
return;
}
Console.WriteLine("GetCount: {0}", number);
}
}



Node head;
public App()
{
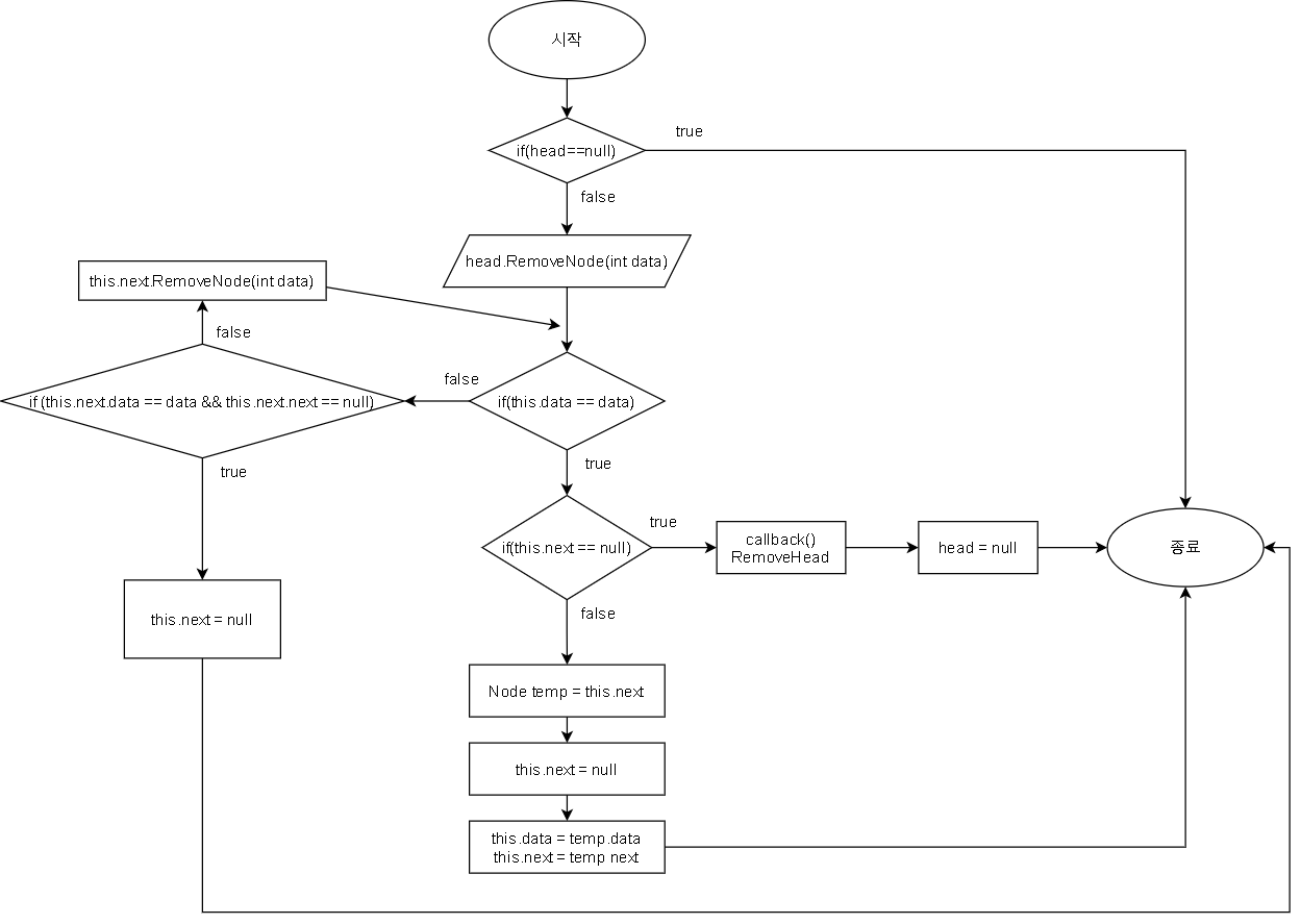
head.RemoveNode(5, RemoveHead);
head.RemoveNode(1, RemoveHead);
head.RemoveNode(7, RemoveHead);
head.RemoveNode(3, RemoveHead);
}
void RemoveHead ()
{
head = null;
Console.WriteLine("RemoveNode(head)");
}
public delegate void Del();
public void RemoveNode(int data, Del callback)
{
if (this.data == data)
{
Console.WriteLine("delete data: {0}", this.data);
if (this.next == null)
{
callback();
return;
}
else
{
Node temp = next;
this.next = null;
this.data = temp.data;
this.next = temp.next;
return;
}
}
else if (this.next.data == data && this.next.next == null)
{
Console.WriteLine("delete data: {0}", this.next.data);
this.next = null;
return;
}
this.next.RemoveNode(data, callback);
}



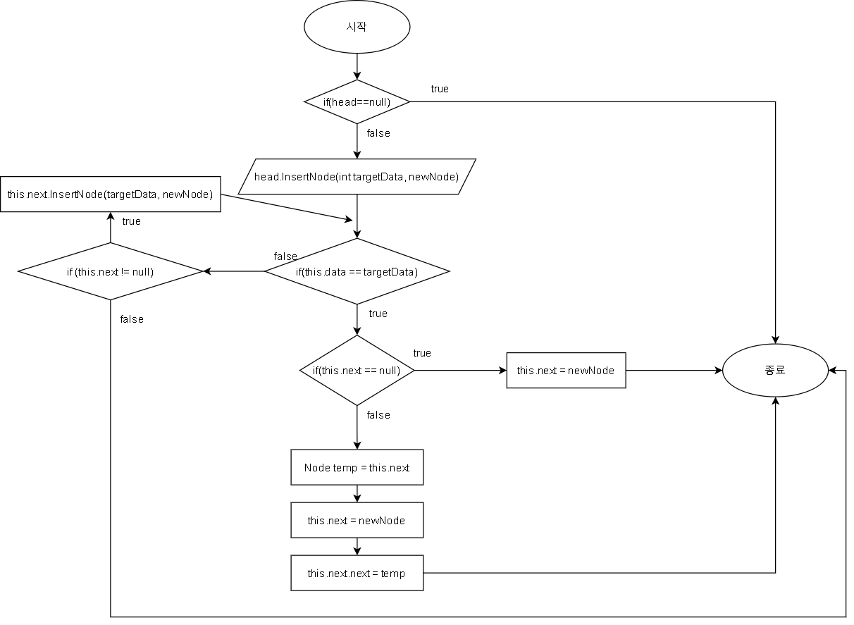
head.InsertNode(3, new Node(4));
public void InsertNode(int targetNodeData, Node newNode)
{
if (this.data == targetNodeData)
{
if (this.next == null)
{
this.next = newNode;
}
else
{
Node temp = this.next;
this.next = newNode;
this.next.next = temp;
}
}
else if(this.next != null)
{
this.next.InsertNode(targetNodeData, newNode);
}
}

'C# > 수업 내용' 카테고리의 다른 글
| [C#] Stack을 Linked List로 구현하기 (0) | 2021.09.17 |
|---|---|
| [C#] 재귀함수 (0) | 2021.09.16 |
| [C#] 동적 배열 (0) | 2021.09.14 |
| [C#] params, out, ref (0) | 2021.09.13 |
| [C#] thread, lock (0) | 2021.09.12 |